Сегодня, 27 февраля
- (Нет мероприятий)
Ближайшие мероприятия
-
10 марта - 12 марта
-
12 марта / 10:00 - 13:30
-
20 марта - 22 мартаСанкт-ПетербургВыставка «Строим загородный дом»
-
24 марта - 26 марта
-
31 марта - 03 апреляМоскваВыставка MosBuild 2026
-
13 апреля - 17 апреляСанкт-ПетербургВсероссийский жилищный конгресс 2026
Оценка продолжительности периода остаточной эксплуатации изношенных металлических сетей железнодорожной инфраструктуры
О. А. Продоус, технический директор ООО «Инженерный центр подготовки специалистов»
А. В. Кабанов, декан факультета «Экономика и менеджмент» Петербургского государственного университета путей сообщения Императора Александра I
Металлические сети железнодорожного транспорта из-за влияния статических и динамических транспортных нагрузок изнашиваются ускоренными темпами.
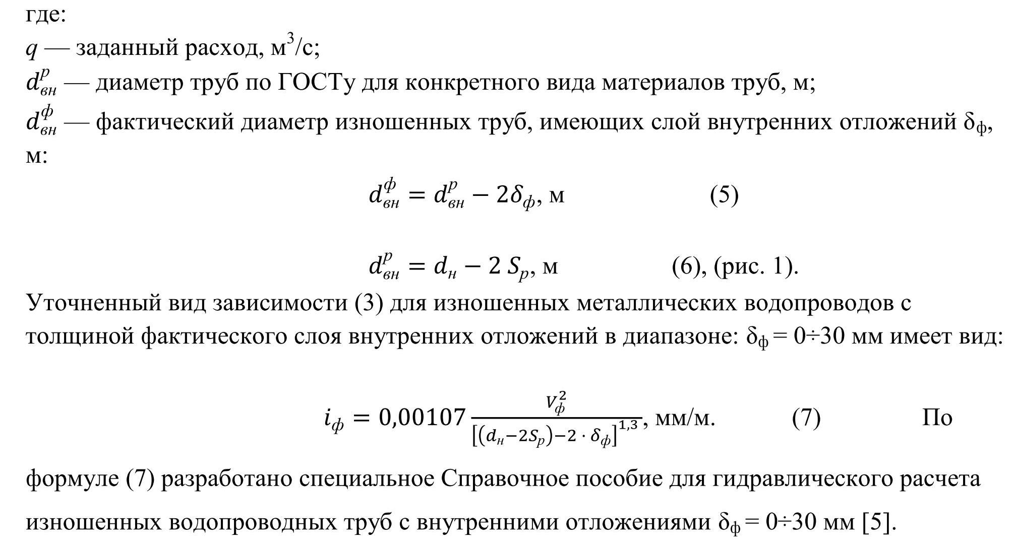
В настоящее время по официальным данным на железнодорожном транспорте в стране эксплуатируется более 21 500 км металлических сетей из стальных и чугунных труб, способных в процессе эксплуатации изменять за счет образования слоя внутренних отложений фактический внутренний диаметр труб, как показано на рис. 1 [1].
Рис. 1. Внутренние отложения в а) стальных и б) чугунных водопроводах
Изменение фактического внутреннего диаметра изношенных труб — вызывает изменение значений фактической скорости движения жидкости — Vф и фактических потерь напора , м. При 𝓁 = 1 п. м, — фактическому гидравлическому уклону труб, мм/м [5].
Изменение значения фактического внутреннего диаметра труб влияет также на величину фактического энергопотребления насосных агрегатов , транспортирующих питьевую воду потребителям железнодорожного транспорта, промышленного транспорта, метрополитенов в крупных городах страны и других потребителей транспортной инфраструктуры: сетей водоснабжения, тепловых сетей и сетей канализации [2, 4].
Так как перечисленные сети транспортной инфраструктуры в процессе их эксплуатации испытывают повышенные статические и динамические транспортные нагрузки, то для обеспечения их повышенной безопасности предусмотрено повышенное использование стальных и труб из серого чугуна как наиболее приспособленных к воздействию статических и динамических нагрузок железнодорожного транспорта. Однако до последнего времени для металлических сетей на объектах железнодорожной инфраструктуры не производится прогнозирование продолжительности периода остаточной эксплуатации изношенных труб, что может приводить к непредвиденным негативным последствиям, в том числе и к катастрофическим.
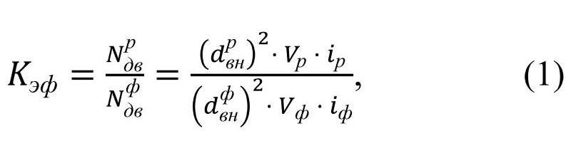
Методика прогнозирования проста и сводится к расчету значения коэффициента эффективности эксплуатации изношенных труб — Кэф, по значению которого по табл. 1 и 2 выбирается диапазон изменения этого коэффициента, характеризующего гидравлическое состояние изношенных металлических труб с отложениями на их внутренних стенках.
Значение Кэф определяется по формуле (1), имеющей вид [4]:
где:
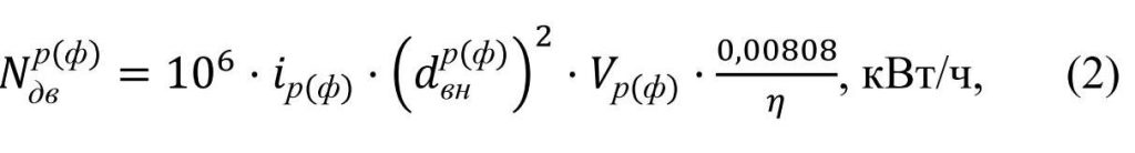
— расчетное фактическое значение энергопотребления насосных агрегатов, перекачивающих жидкость, кВт/ч. Чем больше значение фактической толщины слоя внутренних отложений δф, тем больше фактическое значение энергопотребления, определяемое по формуле (2):
где:
— совокупность значений характеристик гидравлического потенциала труб — оценочный эксплуатационный критерий, характеризующий для труб разного диаметра с разной толщиной слоя внутренних отложений δф фактические потери напора на сопротивление по длине Hф за счет наличия толщины отложений слоя δф;
ƞ — КПД насоса. Для практических расчетов принимают значение ƞ = 0,7 [5].
Таблица 1. Диапазон изменения значений Кэф для сетей водоснабжения и теплоснабжения
| Значение
величины Кэф |
Продолжительность остаточного использования трубопровода из стали и серого чугуна Тисп, лет |
| 0,95 Кэф1 | Тисп 10 лет с ежегодным контролем значений фактических потерь напора iф и толщины фактического слоя отложений δф |
| 0,90Кэф0,95 | Тиспне менее 5 лет с ежегодным контролем значений iф и δф |
| 0,80 Кэф0,90 | Трубопровод использовать нецелесообразно |
| Кэф0,80 | Трубопровод использовать недопустимо |
Таблица 2. Диапазон изменения значений Кэф для сетей канализации
| Диапазон значений | Возможность продолжения дальнейшей эксплуатации сети |
| 0,6 ≤ 1 | Возможно |
| 0,5 ≤ 0,6 | Требуется проведение гидродинамической очистки сети |
| ≤ 0,5 | Сеть эксплуатировать недопустимо.
Требуется проведение гидродинамической очистки сети |
Табл. 1 и 2 обеспечивают возможность экспертного прогнозирования периода остаточной эксплуатации трубопроводов водоснабжения, канализации и теплоснабжения по результатам анализа величины значений основного критерия гидравлической эффективности эксплуатации трубопроводов Кэф, имеющих разную толщину слоя внутренних отложений (δф — в водопроводных трубах и hф — в сетях канализации).
Табл. 1 и 2 являются обобщением результатов исследований, проводимых авторами на протяжении последних нескольких лет.
Блок-схема операционной последовательности прогнозирования продолжительности периода остаточной эксплуатации изношенных металлических сетей железнодорожной инфраструктуры
Рис. 2. Последовательность прогнозирования значений характеристик изношенных труб:
1 — измерение с помощью переносных толщиномеров фактических значений толщины слоя внутренних отложений в металлических сетях водоснабжения и теплоснабжения;
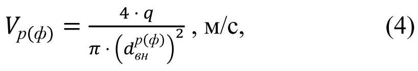
2 — вычисление по формулам (1, 2, 3, 4) значений характеристик гидравлического потенциала изношенных труб:![]()
3 — расчет по формуле (1) численного значения величины коэффициента эффективности эксплуатации изношенной сети конкретного диаметра;
4 — расчет фактического численного значения коэффициента эффективности эксплуатации изношенного металлического трубопровода;
5 — определение по табл. (1, 2) допустимого диапазона изменений экспертных значений коэффициента эффективности эксплуатации изношенных труб;
6 — расчет по формуле (1) значения коэффициента безопасности эксплуатации изношенной инженерной сети по величине фактического значения коэффициента эффективности ее эксплуатации
Классификация технического состояния изношенных металлических водопроводных, канализационных и тепловых сетей характеризуется значением величины коэффициента эффективности их эксплуатации Кэф, экспертное значение которых приведено в табл. 1 и 2 и является базой для разработки методики количественного прогноза продолжительности остаточного периода эксплуатации изношенных инженерных сетей железнодорожного транспорта и расчета характеристик гидравлического потенциала новых и изношенных труб:
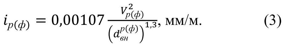
Формула (3) была выведена в 1953 году профессором Ф. А. Шевелевым по результатам натурных экспериментов на изношенных водопроводных трубах разного диаметра с толщиной δф = 1,0 мм. По формуле (3) составлены специальные таблицы для гидравлического расчета неновых водопроводных труб [6].
Прогнозная оценка продолжительности периода остаточной эксплуатации изношенных металлических сетей железнодорожного транспорта по описанной методике при известных (расчетных и фактических) значениях коэффициента эффективности их эксплуатации Кэф позволяет:
- планировать сроки вывода из эксплуатации изношенных металлических транспортно-технологических сетей железнодорожного транспорта, городских сетей метрополитенов и сетей промышленного транспорта с внутренними отложениями;
- рассчитывать стоимость и планировать сроки замены изношенных металлических сетей инженерной инфраструктуры железнодорожного транспорта на трубы из новых видов материалов;
- прогнозировать продолжительность периода остаточной эксплуатации изношенных металлических инженерных сетей железнодорожного транспорта по коэффициенту эффективности их эксплуатации, зависящему от толщины слоя внутренних отложений в трубах.
Возможность оценки продолжительности периода остаточной эксплуатации изношенных металлических сетей всей железнодорожной инфраструктуры обеспечивает возможность контроля сроков допустимой продолжительности эксплуатации изношенных труб, не доводя их состояние до предельного, когда состояние сетей недопустимо из-за запредельной толщины слоя внутренних отложений в трубах.
Требуется проведение дополнительных специальных исследований на изношенных металлических сетях железнодорожного транспорта для разработки обоснованных конкретных рекомендаций по срокам вывода изношенных металлических сетей ее инженерной инфраструктуры из эксплуатации.
Литература
- Водоснабжение и водоотведение на железнодорожном транспорте. Коллектив авторов. Учебник под ред. Проф. В. С. Дикаревского. — 2-е изд. Переработанное // ООО Издательский дом «Транспортная книга». 2009. М.: ГОУ «Учебно-методический центр по образованию на железнодорожном транспорте». 2009. — 445 с.
- Продоус О. А. Система приема, очистки и водоотведения поверхностных сточных вод с автомобильных и железнодорожных мостовых переходов // Журнал «Транспортное строительство», № 5, 2017. — С. 24–26.
- Продоус О. А. Система водоотвода с поверхности мостового перехода // Патент на изобретение № 2665742 // (51) МПК E01D 19/08 (2006.01). Опубл. 04.09.2018. Бюл. № 25. Зарегистрировано в Государственном реестре изобретений РФ 04.09.2018.
- Продоус О. А., Шлычков Д. И., Шестаков А. А. Способ оценки технического состояния трубопровода // Патент на изобретение № 2822440. Заявка № 2023135196. Приоритет изобретения 25 декабря 2023 года. Дата государственной регистрации в Государственном реестре изобретений РФ 5 июля 2024 года.
- Продоус О. А., Шипилов А. А., Якубчик П. П. Таблицы для гидравлического расчета водопроводных труб из стали и серого чугуна с внутренними отложениями. Справочное пособие 1-е издание // М. Издательство «Перо», Санкт-Петербург — Москва. — 2021. — 238 с. ил.
- Шевелев Ф. А., Шевелев А. Ф. Таблицы для гидравлического расчета водопроводных труб. Справочное пособие // ООО Издательский дом «Бастет». М.: 2020. — 382 с.
Скачать PDF-версию статьи «Оценка продолжительности периода остаточной эксплуатации изношенных металлических сетей железнодорожной инфраструктуры»






